李云教授团队在鱼类抗氧化防御领域获最新研究成果
李云教授团队在鱼类抗氧化防御方面取得重要研究进展。团队最新成果“ZebrafishOxr1aknockout reveals its role in regulating antioxidant defenses and aging(斑马鱼oxr1a基因敲除揭示其在鱼类抗氧化防御及抗衰老中的调节作用)”在国际期刊《Genes》(2020,11,1118)上发表。
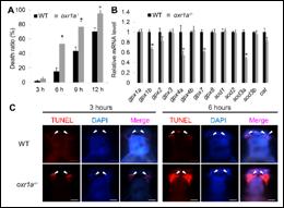
抗氧化基因1(Oxidation resistance gene 1,OXR1)对保护哺乳动物免受氧化损伤至为重要,但在非哺乳动物脊椎动物,特别是鱼类中其功能仍然未知。课题组通过CRISPR/Cas9基因编辑技术,经三代遗传筛选成功创建了斑马鱼oxr1a基因纯合突变系。在氧化胁迫条件下,oxr1a-/-突变体表现出更多的凋亡细胞以及更高的死亡率,参与清除细胞活性氧的多个抗氧化基因显著下调;比较转录组分析oxr1a-/-突变体中,一些胁迫应答和促炎症反应基因表达被强烈诱导。更重要的是揭示了oxr1a通过p53信号通路调节细胞凋亡的重要作用。此外还发现oxr1a-/-突变体比野生斑马鱼寿命更短,生殖力下降。该研究首次发现并证明oxr1a基因对鱼类的抗氧化防御系统和抗衰老方面的重要功能,为解析鱼类抗应激、生殖调控的分子机制提供了新途径。
该研究由西南大学李云课题组独立完成,PA视讯重庆三峡生态渔业产业技术研究院为论文第一署名单位,PA视讯全职博士后徐浩博士为论文的第一作者,李云教授为该论文唯一通讯作者。该研究得到了国家自然科学基金、重庆市现代农业(生态渔)产业技术体系创新团队专项的资助。
李云教授领衔的西南大学“重庆三峡生态渔业产业技术研究院”是校企合作科研平台,主要开展鱼类与生物、非生物环境(营养、环境、病原等)互作的遗传、生理机制及渔业应用研究,长江上游三峡库区渔业资源保护与生态修复研究与评价,河流生态系统健康性评价、大中型水库生态渔业原理与技术应用研究。近五年,李云课题组承担国家部省级等各类项目20余项,共发表研究论文24篇,其中SCI论文14篇,还与重庆市三峡生态渔业公司合作承担重庆市科技局重点研发项目“三峡库区水域牧场保水生态渔业技术研发与示范应用”项目,应用面积3.6万亩,五年共生产优质鱼360万公斤,创产值超1亿元。

